| Hyporthodus | |
|---|---|
![]() | |
| Hyporthodus nigritus | |
| Scientific classification | |
| Domain: | Eukaryota |
| Kingdom: | Animalia |
| Phylum: | Chordata |
| Class: | Actinopterygii |
| Order: | Perciformes |
| Family: | Serranidae |
| Subfamily: | Epinephelinae |
| Tribe: | Epinephelini |
| Genus: | Hyporthodus Gill, 1861 |
| Type species | |
| Hyporthodus flavicauda | |
| Synonyms[2] | |
| |
Hyporthodus is a genus of marine ray-finned fish, groupers from the subfamily Epinephelinae, part of the family Serranidae, which also includes the anthias and sea basses.[3] It contains the following species, most of which were previously placed in Epinephelus:[4][5]
- Hyporthodus acanthistius (Gilbert, 1892)
- Hyporthodus ergastularius (Whitley, 1930)
- Hyporthodus exsul (Fowler, 1944)
- Hyporthodus flavolimbatus (Poey, 1865)
- Hyporthodus haifensis (Ben-Tuvia, 1953)
- Hyporthodus mystacinus (Poey, 1852)
- Hyporthodus nigritus (Holbrook, 1855)
- Hyporthodus niphobles (Gilbert & Starks, 1897)
- Hyporthodus niveatus (Valenciennes, 1828)
- Hyporthodus octofasciatus (Griffin, 1926)
- Hyporthodus perplexus (Randall, Hoese & Last, 1991)
- Hyporthodus quernus (Seale, 1901)
- Hyporthodus septemfasciatus (Thunberg, 1793)

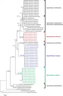
Phylogenetic tree of Hyporthodus species based on COI barcoding sequences
A molecular analysis has shown that most species of Hyporthodus can be identified on the basis of COI barcoding sequences.[6]
References
- ↑ Eschmeyer, William N.; Fricke, Ron & van der Laan, Richard (eds.). "Hyporthodus". Catalog of Fishes. California Academy of Sciences. Retrieved 19 July 2020.
- ↑ Eschmeyer, William N.; Fricke, Ron & van der Laan, Richard (eds.). "Genera in the family Epinephelinae". Catalog of Fishes. California Academy of Sciences. Retrieved 19 July 2020.
- ↑ "WoRMS - World Register of Marine Species - Hyporthodus". Marinespecies.org. 2008-02-21. Retrieved 2013-11-12.
- ↑ Craig, Matthew T.; Hastings, Philip A. (2007). "A molecular phylogeny of the groupers of the subfamily Epinephelinae (Serranidae) with a revised classification of the Epinephelini". Ichthyological Research. 54 (1): 1–17. doi:10.1007/s10228-006-0367-x. ISSN 1341-8998.
- ↑ Froese, Rainer and Pauly, Daniel, eds. (2019). Species of Hyporthodus in FishBase. December 2019 version.
- ↑ Chaabane, Amira; Justine, Jean-Lou; Gey, Delphine; Bakenhaster, Micah D.; Neifar, Lassad (2016). "Pseudorhabdosynochus sulamericanus (Monogenea, Diplectanidae), a parasite of deep-sea groupers (Serranidae) occurs transatlantically on three congeneric hosts (Hyporthodus spp.), one from the Mediterranean Sea and two from the western Atlantic". PeerJ. 4: e2233. doi:10.7717/peerj.2233. ISSN 2167-8359. PMC 4991870. PMID 27602259.

External links
Media related to Hyporthodus at Wikimedia Commons
Data related to Hyporthodus at Wikispecies
This article is issued from Wikipedia. The text is licensed under Creative Commons - Attribution - Sharealike. Additional terms may apply for the media files.
