Mari
мари
марийцы
Mari people in Yoshkar-Ola
Total population
c. 600,000
Regions with significant populations
 Russia
     Mari El
547,605 (2010)
    290,863 (2010)[1]
 Kazakhstan4,416 (2009)[2]
 Ukraine4,130 (2001)[3]
 Belarus416 (2009)[4]
 Latvia234 (2019)[5]
 Estonia241 (2011)[6]
Languages
Mari, Russian
Religion
Majority:
Russian Orthodox Christianity
Minority:
Mari Native Religion
Related ethnic groups
Other Finno-Ugric peoples
PeopleMari
LanguageMarij
CountryMari El

The Mari (Mari: мари; Russian: марийцы, romanized: mariytsy) are a Finno-Ugric people, who have traditionally lived along the Volga and Kama rivers in Russia. Almost half of Maris today live in the Mari El republic, with significant populations in the Bashkortostan and Tatarstan republics. In the past, the Mari have also been known as the Cheremisa or the Cheremis people in Russian and the Çirmeş in Tatar.

Name

The ethnic name mari derives from the Proto-Indo-Iranian root *márya-, meaning 'human', literally 'mortal', which indicates early contacts between Finno-Ugric and Indo-Iranian languages.[7]

History

Early history

Some scholars have proposed that two tribes mentioned by the Gothic writer Jordanes in his Getica among the peoples in the realm of Gothic king Ermanaric in the fourth century CE can be equated with the Mari people. However, the identification of the Imniscaris (or Sremniscans) with "Cheremis", and Merens with "Mari" is controversial.[8] The first safely attested mention of the Mari people comes from Khazar sources from the 10th century, where they appear by the exonym tsarmis (= "Cheremis"). At that time, the Mari settlement area was along the Volga. In the 13th century, the Mari fell under the influence sphere of the Golden Horde, and in 1443 became subjects of the Kazan khanate. During this time, the Maris experienced some cultural convergence with the ruling Tatars and the Volga Bulgars, which is also seen in Turkic lexical and grammatical influence on the Mari language.

In 1552, the Mari territory was incorporated into Russia with the Russian conquest of Kazan under Ivan the Terrible. While some Maris (mostly Hill Maris) assisted the Russian conquest, the majority of the Maris fought back in the so-called "Cheremis Wars". By the end of the 16th century, resistance was finally quelled, leaving a heavy toll on the Mari population. As a result of the ensuing influx of Russian settlers, and to escape forced Christianization (starting from c. 1700), Maris started to settle further east in present-day Bashkortostan. In the following centuries under tsarist Russia, the Maris were able to retain their ethnic and cultural identity, reinforced by repeated waves of returning to their traditional pre-Christian religion.[9][10]

Soviet Union

During the Soviet Era, the Mari Section was set up under the auspices of Narkomnats, the Peoples Commissariat for nationalities. Its task was to facilitate the close union of the Mari people with other people, to abolish anti-Russian mistrust and to raise the "class consciousness" of Mari workers. In practice this involved facilitating grain requisitions by the Soviet state, the recruitment of soldiers for the Red Army and the implementation of Bolshevik control of the society.[11]

Until the 1930s, the Mari people had no cultural ties to Russia and were able to maintain its own culture and identity, as cultural interaction with Russia was "limited to the payment of tributes and taxes". However, intensive Russification policies were introduced during the Soviet era - the Mari language was eliminated from schools and only Russian was taught instead, many Mari people were resettled and sent to work in remote parts of the Soviet Union, and Mari communities were forcibly enlarged under the Soviet policy of eliminating "unpromising villages", leading to Russian settlement and greatly disempowering the indigenous population.[12] The Mari Autonomous Soviet Socialist Republic was subjected to one of the harshest Russification measures in the USSR.[13] Furthermore, Bolshevik policies officially aimed at combating undue influence of nationalism in a multi-nation union, resulted in the murder of leading Mari figures, such as Sergei Čavajn and Olyk Ipai and other teachers, scientists, artists, as well as religious and community leaders.[14][15]

Russian Federation

Mari pagan priests (kart)

Following the collapse of the Soviet Union, the newly created republic of Mari El saw a revival of Mari culture and language. However, following the appointment of Leonid Markelov as Head of the republic in 2001, the government of Mari El has pursued a policy of intense Russification in the region. According to Vasily Pekteyev of the Mari National Theater in Yoshkar-Ola, "[Markelov] hated the Mari people". He noted that the Mari language is no longer taught in villages or schools and that the republic of Mari El "has already ceased to be an ethnic republic in anything but name. We are just another oblast."[16] In 2005, the European Commission expressed its concern over reports of repression against ethnic Mari opposition figures, journalists, and government officials that promoted Mari culture and opposed Markelov's reappointment as head of the republic that year.[17]

Ethnic groups

The Mari people consists of four different groups: the Meadow Mari, who live along the left bank of the Volga, the Hill (Mountain) Mari, who live along the right bank of the Volga, the Northwestern Mari, who live in Southern part of Kirov Oblast and Eastern part of Nizhny Novgorod Oblast, and Eastern Mari, who live in the Bashkortostan, Tatarstan, Udmurtia republics and Perm Krai and Sverdlovsk Oblast. In the 2002 Russian census, 604,298 people identified themselves as "Mari," with 18,515 of those specifying that they were Mountain Mari and 56,119 as Eastern Mari. Almost 60% of Mari lived in rural areas.[18]

Language

Yvan Kyrlya, a Mari Soviet actor and poet.

The Mari have their own language, also called Mari, which is a member of the Uralic language family. It is written with a modified version of the Cyrillic alphabet. Linguists today distinguish four different dialects, which are not all mutually intelligible: Hill Mari (мары йӹлмӹ), concentrated mainly along the right Volga bank; Meadow Mari (марий йылме), spoken in the lowland regions of the Kokshaga and Volga rivers, which includes the city of Yoshkar-Ola; Eastern Mari, spoken east of the Vyatka River; and Northwestern Mari (маре йӹлмӹ) in the South-West of Kirov Oblast and North-East of Nizhny Novgorod Oblast.

In the 2002 census, 451,033 people stated that they spoke the Mari language.

Religion

Mari orthodox monks and novices. 1894

Maris have traditionally practiced a shamanistic faith that closely connected the individual with nature. According to those beliefs, nature exerts an influence over people. Nature is seen as a sacred, powerful, and living being with which people are fully intertwined. Nature also serves as a source of absolute good who always helps humans as long as they refrain from harming or opposing it.[19] The indigenous religion of the Mari people is the most important element of their national identity and tradition; speaking of their faith, many Mari intellectuals concluded that "to kill our faith means to kill us".[20]

The Mari native religion also possesses a pantheon of gods who reside in the heavens, the most important of whom is known as the Great White God (Ош Кугу Юмо, Osh Kugu Yumo). Other lesser gods include the god of fire (Тул Юмо, Tul Yumo) and the god of wind (Мардеж Юмо, Mardezh Yumo). The Mari also believe in a number of half-men, half-gods (керемет, keremet) who live on earth. The most revered of these is Chumbulat (Чумбулат), or Chumbylat (Чумбылат), a renowned leader and warrior.[21] Attempts to convert the Maris to Christianity began in the 16th century after their territory was incorporated into the Russian Empire during the reign of Ivan IV "the Terrible". Pressure to convert to Christianity and adopt Russian culture by the tsarist authorities in the 17th and 18th century led to backlash by the Maris as they faced persecution to conform.[22] While in theory Mari people converted to Russian Orthodoxy, in practice they kept to their old practices relatively unhindered, and the interaction with Christanity spured growth of syncretic form of religions where Christian system of belief is combined with pagan traditions and rituals.[20]

Many Mari today still practice paganism in syncretic forms, or purer forms adhering to organized neopagan Mari traditional religion organizations.[20] While most Mari today are members of the Russian Orthodox Church, pagans still comprise a significant minority of around 25%. Mari paganism is divided into three groups - Chimari who are non-baptized Mari pagans and try to distance themselves from Christian traditions in favour of mainly pagan traditions, Marla Vera (also known as "dual faith") consisting of baptized Mari who follow pagan traditions while also attending Christian services and celebrating Christian feasts.[20] Lastly, there is a neopagan revivalist movement called Kugu Sorta which rejects Christianity altogether in favour of "pure" pagan faith. About 60% of Mari pagans belong to the syncretic Marla Vera group, while the remaining 40% is composed of Chimari and Kugu Sorta pagans.[20]

Genetics

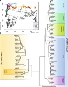
PCA and genetic distances of Uralic-speaking populations

The most common Y-chromosomal haplogroup among Mari people is N, which is frequently found within Uralic-speaking peoples and has its roots in East Eurasia. According to the data gathered by Kristiina Tambets and others in their 2018 study, 46.4% of Mari men have N3/Tat/N1a1a (M178), and 8.2% belong to the subclade N-P43. R1a is a clearly less yet the second most common Y-DNA haplogroup for Maris, as it is carried by 22.7% of them.[23]

A 2002 study about mtDNA haplogroups in the Volga-Ural region found that 40% of the Maris belong to the haplogroup H. About one in four carry the haplogroup U (14% have the subclade U5 and about 10% have U4).[24]

Autosomally, Mari people stand out as an ethnic group in Europe by having a high level of Siberian-related admixture.[25] Tambets and others estimated that it is 35% of their ancestry. This Nganasan-like Siberian component is typical for Uralic-speaking groups.[23]

Osteopetrosis affects 1 newborn out of every 20,000 to 250,000[26] worldwide, but the odds are much higher in the Russian region of Mari El with 1 of every 14,000 newborns affected.

See also

References

  1. Official site of the Russian Census of 2010. Information materials about the final results of the Russian Census of 2010. (in Russian)
  2. Kazakh Census of 2009. Ethnic composition of the population Archived 2011-07-23 at the Wayback Machine. (in Russian)
  3. State statistics committee of Ukraine – Ethnic composition of population, 2001 census (in Ukrainian)
  4. Ethnic composition of Belarus. Census of 2009. (in Russian)
  5. Population distribution of Latvia by ethnic composition and citizenship as of 01.01.2019.. (in Latvian)
  6. RL0428: Rahvastik rahvuse, soo ja elukoha järgi, 31. detsember 2011 (in Estonian)
  7. Parpola, A.; Carpelan, C. (2005). "The cultural counterparts to Proto-Indo-European, Proto-Uralic and Proto-Aryan: Matching the dispersal and contact patterns in the linguistic and archaeological record". In Bryant, E. F. (ed.). The Indo-Aryan controversy: Evidence and inference in Indian history. Routledge. p. 119. ISBN 9780700714636.
  8. Korkkanen, Irma (1975). The peoples of Hermanaric Jordanes, Getica 116. Suomalaisen Tiedeakatemian toimituksia, Sarja B , nide 187. Helsinki: Suomalainen Tiedeakatemia.
  9. Saarinen, Sirkka (2002). "Tscheremissisch" (PDF). In Okuka, Miloš (ed.). Lexikon der Sprachen des europäischen Ostens. Wieser Enzyklopädie des europäischen Ostens 10. Klagenfurt: Alpen-Adria-Universität. Retrieved 4 July 2020.
  10. Taagepera, Rein (1999). The Finno-Ugric republics and the Russian state. New York: Routledge.
  11. The Sorcerer as Apprentice: Stalin as Commissar of nationalities, 1917–1924, by Stephen Blank, Greenwood Press, London 1994 ISBN 978-0-313-28683-4
  12. Vedernikova, Elena (2014). "Impact of Native Culture and Religion on the Mari Language". Journal of Estonian and Finno-Ugric Linguistics. University of Tartu. 5 (2): 185–203. doi:10.12697/jeful.2014.5.2.09.
  13. Shcherbak, Andrey (2015). "Nationalism in the USSR: a historical and comparative perspective" (PDF). Nationalities Papers. 43 (6): 866–885. doi:10.1080/00905992.2015.1072811. S2CID 142662859.
  14. "Germans from Russia Heritage Collection". library.ndsu.edu. Archived from the original on 2013-10-22.
  15. Archived at Ghostarchive and the Wayback Machine: "Victims of Stalin repression in Mari El". YouTube.
  16. Coalson, Robert; Lyubimov, Dmitry; Alpaut, Ramazan (2018-06-20). "A Common Language: Russia's 'Ethnic' Republics See Language Bill As Existential Threat". Radio Free Europe/Radio Liberty. Retrieved 2018-06-21.
  17. Lobjakas, Ahto (2005-03-07). "European Commission 'Concerned' Over Treatment Of Finno-Ugric Minorities". Radio Free Europe/Radio Liberty. Retrieved 2018-06-21.
  18. Всероссийская перепись населения 2002 года, "Всероссийская перепись населения 2002 года". Archived from the original on 2011-07-19. Retrieved 2008-01-16.
  19. Шкалина, Галина. "Язычество народа Мари-феномен европейской культуры". "Етносфера".
  20. 1 2 3 4 5 Aitamurto, Kaarina; Simpson, Scott; Knorre, Boris (30 April 2013). "Neopaganism in the Mari El Republic". Modern Pagan and Native Faith Movements in Central and Eastern Europe. Vol. 16. Routledge. pp. 387–390. ISBN 9781844656622.
  21. Чумбылат – марийский национальный герой (retrieved January 2, 2014) (in Russian)
  22. Minahan, James (2002). Encyclopedia of the stateless nations. Greenwood Press. p. 1190. ISBN 0-313-32111-6. OCLC 314923345.
  23. 1 2 Tambets, Kristiina; Yunusbayev, Bayazit; Hudjashov, Georgi; Ilumäe, Anne-Mai; Rootsi, Siiri; Honkola, Terhi; Vesakoski, Outi; Atkinson, Quentin; Skoglund, Pontus; Kushniarevich, Alena; Litvinov, Sergey; Reidla, Maere; Metspalu, Ene; Saag, Lehti; Rantanen, Timo (2018). "Genes reveal traces of common recent demographic history for most of the Uralic-speaking populations". Genome Biology. 19 (1): 139. doi:10.1186/s13059-018-1522-1. ISSN 1474-760X. PMC 6151024. PMID 30241495.
  24. Bermisheva, M. A.; Tambets, K.; Villems, R.; Khusnutdinova, E. K. (2002). "Diversity of Mitochondrial DNA Haplogroups in Ethnic Populations of the Volga–Ural Region". Molecular Biology. 36 (6): 802–812. doi:10.1023/A:1021677708482. S2CID 16959586.
  25. Lamnidis, Thiseas C.; Majander, Kerttu; Jeong, Choongwon; Salmela, Elina; Wessman, Anna; Moiseyev, Vyacheslav; Khartanovich, Valery; Balanovsky, Oleg; Ongyerth, Matthias; Weihmann, Antje; Sajantila, Antti; Kelso, Janet; Pääbo, Svante; Onkamo, Päivi; Haak, Wolfgang (2018-11-27). "Ancient Fennoscandian genomes reveal origin and spread of Siberian ancestry in Europe". Nature Communications. 9 (1): 5018. Bibcode:2018NatCo...9.5018L. doi:10.1038/s41467-018-07483-5. ISSN 2041-1723. PMC 6258758. PMID 30479341.
  26. ghr.nlm.nih.gov/condition/osteopetrosis
This article is issued from Wikipedia. The text is licensed under Creative Commons - Attribution - Sharealike. Additional terms may apply for the media files.